a ver si alguien me puede echar un cable

Todo sobre el trading en los mercados financieros: funcionamiento, dudas, noticias, etc.
Avatar de Usuario
watermelon
Mensajes: 690
Registrado: 28 Ene 2006 13:44
Ubicación: Barcelona

a ver si alguien me puede echar un cable

Mensaje por watermelon »

Necesito saber si es posible de alguna manera conseguir una media que siguiera el precio por encima de la cotizacion en lugar de por abajo(en tend. alcista) :smt035
o que siguiera el precio por debajo del precio (en caso de tendencia bajista).

Es decir una media como la de 200 habitual pero cuando la "habitual" está por debajo del precio "la que busco estuviera por encima y viceversa,pero que cruzaran con la cotizacion en el mismo punto. :smt115

Es posible esto? existe ya algo parecido? :smt066


Gracias
Me gustan las emociones y el trading por eso nunca mezclo ambas cosas.
Avatar de Usuario
scalp
Mensajes: 1916
Registrado: 17 Sep 2004 22:45

jejeje colega jejeje

Mensaje por scalp »

Eso hace mucho tiempo que existe, pero si te dan la solucion tan facilmente, pasaras por el tema muy superficialmente sin aprender nada.

Piensa un poco, investiga y veras como si existe y que facil es.

saludos :wink:
Scalp.




Antes de que puedas hacer algo que nunca has hecho, tienes que ser capaz de imaginar que es posible.
Avatar de Usuario
Tom
Mensajes: 2421
Registrado: 12 Feb 2005 10:23
Ubicación: Madrid

Mensaje por Tom »

¿Algo así?
Adjuntos
Dibujo4.JPG
----- Para que tu y yo ganemos dinero no habrían creado un mercado. ------
Avatar de Usuario
hammer
Mensajes: 675
Registrado: 12 Jul 2005 02:00

Mensaje por hammer »

Tom escribió:¿Algo así?
Vaya parabólica rara, ¿no?

¿Es de cosecha propia?

Saludos ;-).
Avatar de Usuario
Tom
Mensajes: 2421
Registrado: 12 Feb 2005 10:23
Ubicación: Madrid

Mensaje por Tom »

hammer escribió: ¿Es de cosecha propia?

Saludos ;-).
Algo le he puesto, si. :-D
Pero nada especial.
Ni siquiera hace lo que pide W. pero cambia bruscamente que parece ser una de las condiciones que le atraen.
----- Para que tu y yo ganemos dinero no habrían creado un mercado. ------
Avatar de Usuario
watermelon
Mensajes: 690
Registrado: 28 Ene 2006 13:44
Ubicación: Barcelona

Mensaje por watermelon »

:smt009 Chicos no busco ni parabolicos ni bollinguer,lo que busco tiene que ser una media,me da igual si exponencial,simple o quick,pero una media de linea continua.
:smt025


Si lo que busco no existe,seguro que se puede programar :smt017 ,pero con esto no se ni por donde empezar,aunque no parece que tenga que ser muy dificil.
Si alguien se atreviera a programar este indicador,podriamos hacer un trueque guapo :smt052
Me gustan las emociones y el trading por eso nunca mezclo ambas cosas.
webycam
Mensajes: 11
Registrado: 23 Feb 2007 09:23
Ubicación: Sevilla

Re: a ver si alguien me puede echar un cable

Mensaje por webycam »

Estimado Water....


Soy programador y uno de mis trabajos en programar en VBA sistemas e indicadores. Estoy interesado en eso del "trueque" que dices, contacta conmigo y hablamos. Para realizarte el indicador solo necesito, aparte complicaciones, que me indiques me indiques mejor lo que quieres.

Saludos
Antonio
Avatar de Usuario
watermelon
Mensajes: 690
Registrado: 28 Ene 2006 13:44
Ubicación: Barcelona

Mensaje por watermelon »

ok perfecto,
aunque a través de un amiguito creo tener solventado el problema(joder ya parezco Torrente :smt030 )
Pero nunca viene mal tener dos versiones.

Te mando un privado :smt072 y nos ponemos en contacto
Me gustan las emociones y el trading por eso nunca mezclo ambas cosas.
Avatar de Usuario
scalp
Mensajes: 1916
Registrado: 17 Sep 2004 22:45

Me alegro que hayas encontrado

Mensaje por scalp »

La solucion al problema, de todas formas no has investigado mucho.

Eso que pides es mas facil de lo que te supones, hay varias formas de hacerlo y no me refiero a las bollinger.

En ese grafico que te posteo, ese estudio del color de las barras trabaja sobre tu inspirada idea .

saludos y suerte. :wink:
Adjuntos
estudio sobre barras watermelon.gif
Scalp.




Antes de que puedas hacer algo que nunca has hecho, tienes que ser capaz de imaginar que es posible.
userone
Mensajes: 120
Registrado: 11 Jul 2005 19:38
Ubicación: Valencia

Mensaje por userone »

:-D
Adjuntos
watermelon.png
Última edición por userone el 23 Feb 2007 20:29, editado 2 veces en total.
userone
Mensajes: 120
Registrado: 11 Jul 2005 19:38
Ubicación: Valencia

Mensaje por userone »

:-D
Adjuntos
ichbinwunderbar.png
Última edición por userone el 23 Feb 2007 20:27, editado 1 vez en total.
userone
Mensajes: 120
Registrado: 11 Jul 2005 19:38
Ubicación: Valencia

Mensaje por userone »

:-D
Adjuntos
watermelon.png
Última edición por userone el 23 Feb 2007 20:27, editado 2 veces en total.
Avatar de Usuario
watermelon
Mensajes: 690
Registrado: 28 Ene 2006 13:44
Ubicación: Barcelona

Mensaje por watermelon »

Si useron era esto. :smt023

:smt038 que bueno,de no tenerlo ayer a tenerlo hoy hecho de tres maneras distintas.
Que lujo de foro,si señor :!: :!:





:smt074
Me gustan las emociones y el trading por eso nunca mezclo ambas cosas.
userone
Mensajes: 120
Registrado: 11 Jul 2005 19:38
Ubicación: Valencia

Mensaje por userone »

me gusta mas si le cambio el signo
Adjuntos
ichbinwunderbar.png
inversawatermelon.png
Última edición por userone el 23 Feb 2007 20:42, editado 1 vez en total.
userone
Mensajes: 120
Registrado: 11 Jul 2005 19:38
Ubicación: Valencia

Mensaje por userone »

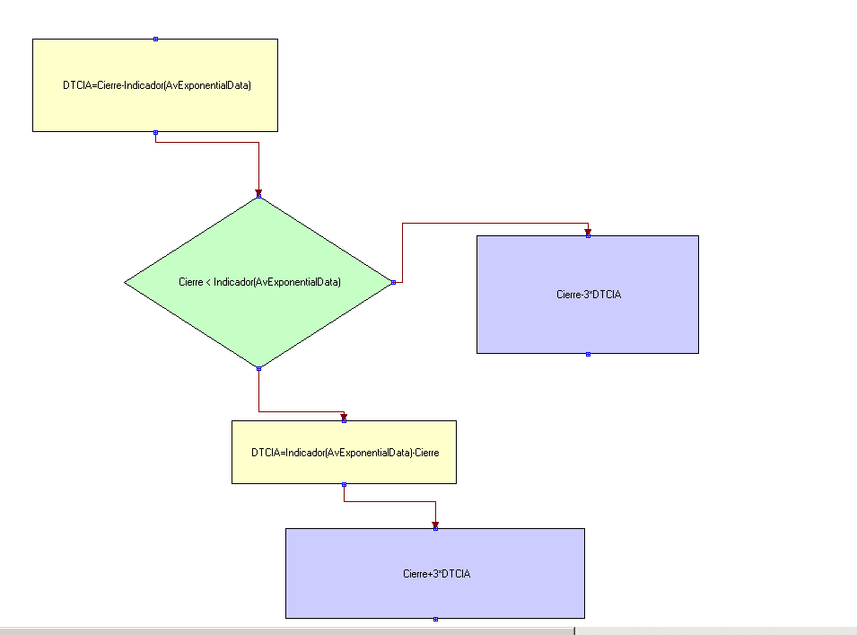
para qué sirve ese indicador watermelon??
Si te ha gustado este hilo del Foro, ¡compártelo en redes!


Responder

Volver a “Trading en General”